6月3日,在贵州师范学院举行的第十八届“挑战杯”全国大学生课外学术科技作品竞赛贵州省赛中,我院共有9个团队的作品入围,其中5个参加决赛线下答辩。根据组委会公示的情况,我院学生团队拟获省级二等奖5个、三等奖4个。
此次优异成绩的取得,与我院党政领导的高度重视,与指导老师和同学们的辛勤付出密不可分。为帮助同学们更好的理解挑战杯赛事,3月3日,我院团总支在特教楼举行了第十八届“挑战杯”全国大学生课外学术科技作品竞赛培训大会,学院党总支副书记唐纲、团总支书记赵曼、辅导员王堇、陈宇老师等出席活动,并对同学们进行培训和动员。学生会全体干部及所有参赛团队约60多人参加培训。4月6日下午,该赛事经济与管理学院选拔赛在特教楼B101教室进行,共有14项学生团队作品入围校赛。
此次省赛决赛同学们不仅收获了优异成绩,更重要的是在比赛过程中学习到很多东西,认识到自己的不足,坚持学习,努力提高自己的专业水平来指导工作实践,通过学习与思考,理论与实践的结合提高自己的综合能力。此次比赛也是团队协作、脑力与体力相结合的一次训练,对学生来说是一次成长,祝愿同学们在未来的学习及工作中能取得更好的成绩。
据悉,6月3日,挑战杯省赛决赛由团贵州省委、省科学技术协会、省教育厅、省社会科学院、省学生联合会联合主办,贵州师范学院承办。本届“挑战杯”省赛参赛规模大、科技成色足、竞争更加激烈。我校共有33个参赛作品进入省赛,19个参赛作品入围终审决赛。
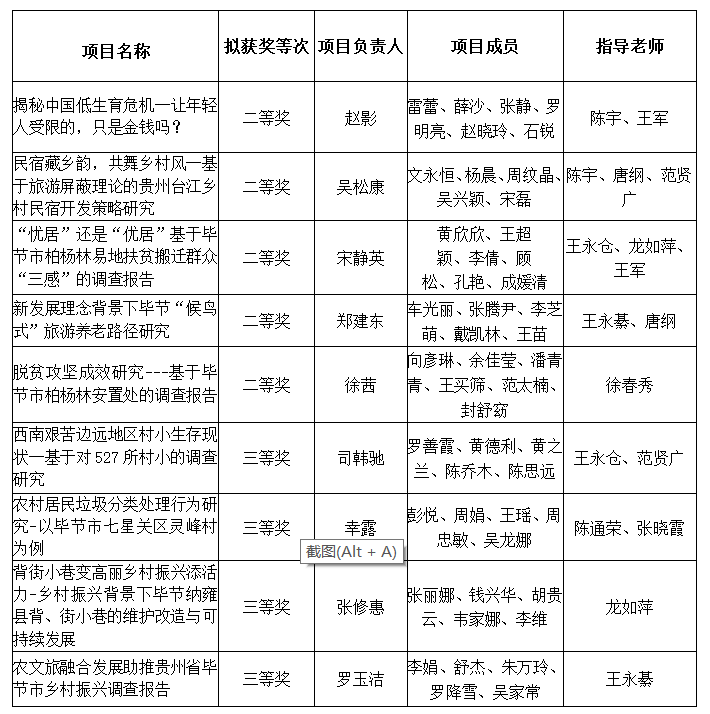
经管学院参赛团队作品在第十八届挑战杯省赛拟获奖名单


参赛人员及老师合影

终审决赛现场老师及学生合影

我院参与线下终审决赛成员合影
撰 稿:陈宇
图 片:院学生会
编 辑:梁云雁
责 编:赵曼
副主编:唐纲
主 编:张翔